您访问的链接即将离开"云浮市水务局"网站 是否继续?
站内搜索


|
|
||||
业务专辑
相关链接 |
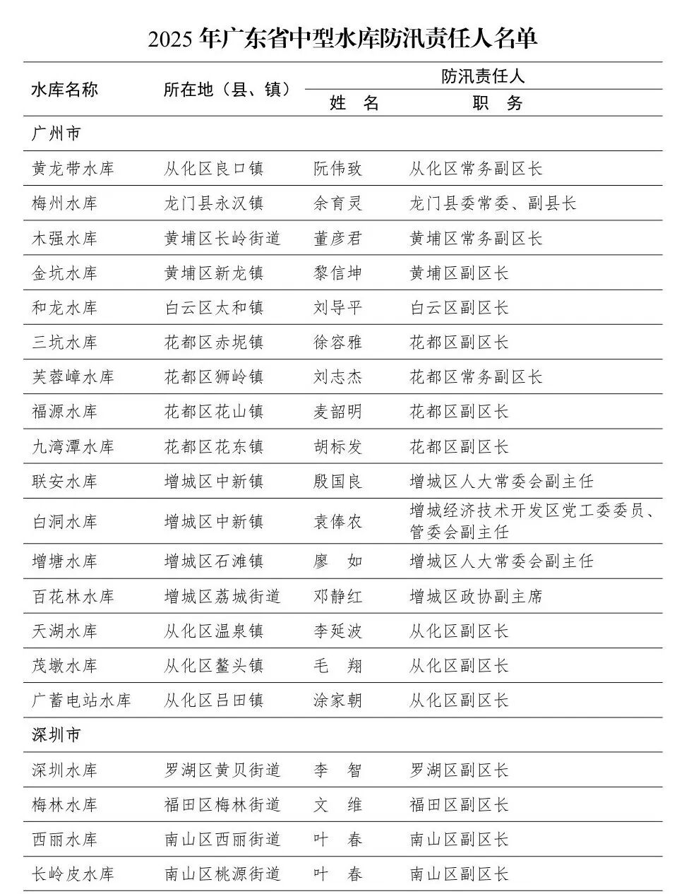
广东省通报2025年三防和防汛行政责任人名单
来源:广东水利微信公众号 日期:2025-04-16 17:11:45 为切实做好2025年我省三防各项工作,进一步强化三防责任落实。日前,省防总通报了省、市三防责任人和省管水利工程、重点防洪城市、省十大堤围、主要蓄滞洪区、大中型水库防汛责任人名单。
相关附件:
分享到:
|
|||
|
|
您是第
- 位访客
版权所有(c) 云浮市人民政府门户网站 ,未经许可 不得擅自复制、镜象
主办单位: 云浮市人民政府办公室
维护:云浮市水务局 地址:广东省云浮市云城区河南东路70号 邮政编码:527300
粤ICP备09015554号-1 网站标识码:4453000050
粤公网安备 44530202000010号
版权所有(c) 云浮市人民政府门户网站 ,未经许可 不得擅自复制、镜象
主办单位: 云浮市人民政府办公室
维护:云浮市水务局 地址:广东省云浮市云城区河南东路70号 邮政编码:527300
粤ICP备09015554号-1 网站标识码:4453000050
粤公网安备 44530202000010号





















